SFS Core Facility - Projects

The Spatial & Functional Screening Core Facility (SFS-CF)

The Spatial & Functional Screening Core Facility (SFS-CF) is a crucial component of the research facility at the Medical Faculty of Heinrich Heine University Düsseldorf. Our core facility's primary focus is to assist basic and translational researchers in comprehending tissue function in normal and diseased states by utilizing cutting-edge spatial omics analysis and high-throughput screening.

Services

Please note that our service is subject to regulations governing equipment usage and requires adherence to a specific payment schedule. Fees for our services are invoiced both internally and externally in accordance with the current fee schedule. We kindly ask that you adhere to these established regulations and payment schedules to ensure a smooth and hassle-free experience.

The SFS-CF carries out the following tasks within its available capacities:

  1. We provide consulting and support services to assist with experiment planning.
  2. We perform high-throughput liquid handling and spatial omics experiments.
  3. We modify and improve current technologies and methods to address precise queries from users
  4. We evaluate results using standard software and support users in their bioinformatic analysis.
  5. We also make contributions to education.

High-throughput liquid handling:

Our team has created a cost-effective and user-friendly automated pipeline including a CyBio well vario (Jena Analytik), D300e Digital Dispenser (Tecan), I-DOT (Dispendix), and Multidrop Dispenser (Thermo Fisher Scientific). This combination offers a highly flexible platform for high-throughput liquid handling, facilitating functional profiling in combination with high-plex spatial phenotyping.

CyBio Well vario

  • Customized automated simultaneous pipettor with 8 different workstations
  • Pipetting from 25 nL up to 250 mL on a platform with 96 or 384 wells.

D300e Dispenser

  • Rapid delivery of pL to mL of compounds into an assay plate (6-1536 well plate)
  • Generating dose-response curves, synergy experiments, enzyme profiles, and setting up PCR reactions

I-DOT Dispenser

  • Rapid delivery of nL to mL of compounds into an assay plate (6-1536 well plate)
  • Dispensing enzymes and beads for NGS or qPCR or adding cells, compounds, and buffers for assay development or high-throughput screening

Multidrop Combi

  • Accurate dispensing, ranging from 0.5 to 2500 mL
  • Accommodating 6- to 1536-well microtiter plates

High-throughput readout:

Our high-throughput readout platform consists of two main types of detection. The Spark Plate Reader (Tecan) provides precise measurements for fluorescence and luminescence and can handle 6 to 1536 well plates. The confocal Perkin Elmer Opera Phenix® generates images of exceptional quality and can accommodate 96- and 384-well sample plates. The Opera Phenxi® system features environmental control, which allows for long-duration live cell imaging assays.

Spatial omics:

Our spatial omics platform allows for the detection of spatial transcriptome and proteome in a single tissue section at the single-cell level. Our advanced techniques enable the unraveling of biological architecture in both normal and diseased tissue, paving the way for the discovery of novel biomarkers. Our methodologies are ideally suited for both formalin-fixed paraffin-embedded and fresh frozen tissue samples, providing high-resolution spatial and subcellular information. Our approach is designed to be flexible and adaptable to a wide range of research applications, making it an indispensable tool for researchers and clinicians alike.

Spatial transcriptome (10X Genomics)

  • Visualizing gene expression within tissue organization

Workflow

Spatial proteomics (Akoya Biosciences)

  • Using DNA-Barcoded antibodies to observe more than 50 cellular markers in one tissue section at the single-cell level.
  • Unbiased whole-slide spatial discovery.

Workflow

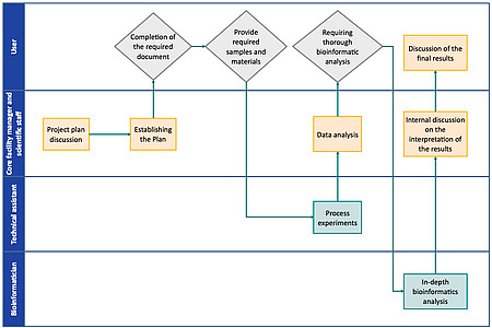
Project processing workflow:

MediathekInformation und Wissen
LageplanSo finden Sie uns